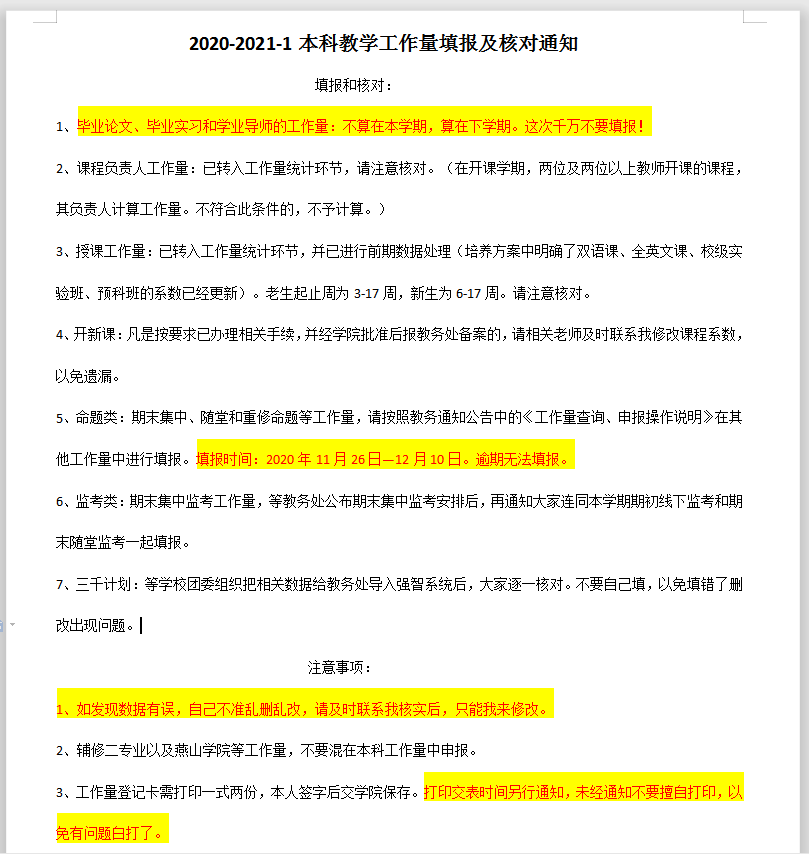
2020-2020-1本科教学工作量填报及核对通知
附件下载: 工作量填报、查询、打印说明.doc 捕鱼游戏 -2020-2021学年第一学期集中考试命题一览表.xlsx 捕鱼游戏 -2020-2021学年第一学期随堂考试课程及考试安排表.xlsx 捕鱼游戏 -2020-2021学年第一学期重修课程命题一览表.xlsx
附件下载:
工作量填报、查询、打印说明.doc
捕鱼游戏 -2020-2021学年第一学期集中考试命题一览表.xlsx
捕鱼游戏 -2020-2021学年第一学期随堂考试课程及考试安排表.xlsx
捕鱼游戏 -2020-2021学年第一学期重修课程命题一览表.xlsx