捕鱼游戏
学校主页
English
捕鱼游戏
捕鱼游戏概况
捕鱼游戏简介
学院领导
书记院长致辞
机构设置
联系我们
师资队伍
专业教师
思政教师
校外名师
人才招聘
党建工作
理论学习
组织建设
廉政建设
制度建设
统战工作
人才培养
本科教育教学
研究生教育教学
辅修专业教学
人才培养激励制度
教学科研
科研制度
科研平台
科研成果
学团工作
组织机构
社团风采
社会实践
学生风采
学生活动
规章制度
招生就业
本科生招生
研究生招生
辅修招生
就业导航
合作交流
国际合作
国内合作
社会服务
校友天地
学生活动
通知公告
2024级捕鱼游戏 全日制本…
捕鱼游戏 2025年接收同等…
第十八届全国大学生节…
2025届法学、法律、社…
2025届本科毕业论文答…
捕鱼游戏公告
捕鱼游戏
旧版入口
捕鱼游戏
通知公告
正文
通知公告
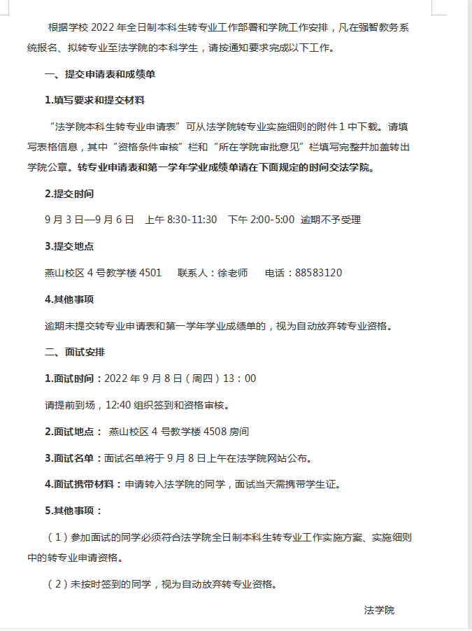
2022年捕鱼游戏 全日制本科生转专业交表、成绩单及面试安排