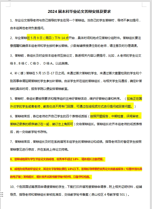
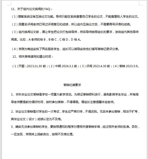
附件下载: 2024届本科毕业论文答辩分组安排(教师和学生)(1).xls
本科毕业论文补缓答辩申请表.doc
如何在文档中插入手写签名.pdf
上一条:2024届法学、法律硕士研究生毕业论文答辩安排 下一条:捕鱼游戏 2024年硕士研究生招生考试调剂考生复试成绩查询通知
【关闭】